ATENÇÃO: Artigo para uso INTERNO CompuFour.

[INTERNO] Bloqueios/Avisos do Sistema


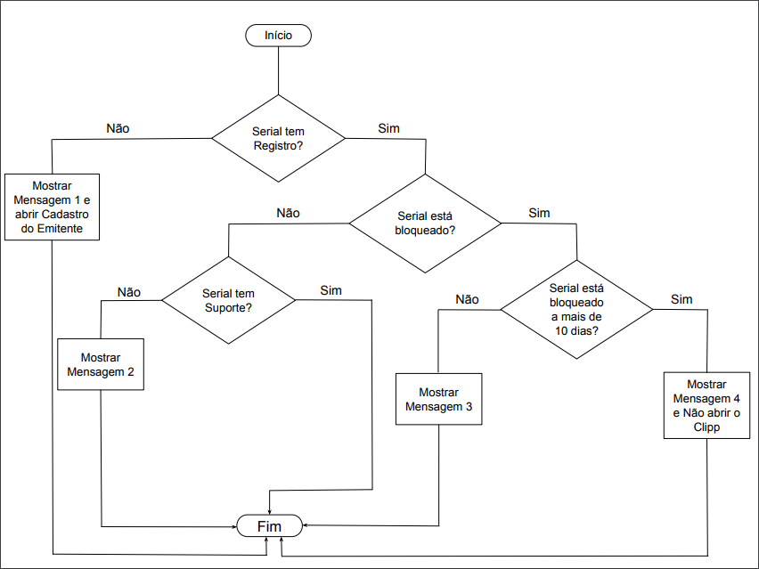
No último build da versão 2017 (2017.0.0.9), passou a apresentar as mensagens abaixo para os clientes.

Mensagem 1 = Sistema não registrado. Por favor, efetue o registro.

Mensagem 2 = Olá, você sabia que já está disponível uma versão mais nova do Clipp Store? Com o sistema atualizado, além de sua empresa atender a legislação vigente, você ainda tem acesso ao suporte técnico e a todos os novos recursos e melhorias do sistema. É fácil e rápido, atualize seu Clipp Store. Entre em contato através do 0800 707 0122 ou acesse https://vendas.compufour.com.br. 

Mensagem 3 = Atenção! Entre em contato com a CompuFour em até 10 dias, para continuar tendo acesso ao sistema. 
(Só bloqueia em caso de Pirataria ou Financeiro). 

Mensagem 4 = Não foi possível acessar o sistema. Por favor, entre em contato com a CompuFour para verificar a situação.
(Só bloqueia em caso de Pirataria ou Financeiro). 

Fluxo:

Sobre bloqueio feito pela Revenda (C4R), atualmente o cliente precisa fechar e abrir o sistema para efetivar o bloqueio, a partir da build 2020.9.3.0, será bloqueado quando o cliente trocar de módulo.

ATENÇÃO: Artigo para uso INTERNO CompuFour.